SCPD Activity Report
 

Police Activity Statistics

PDF



Internal Affairs Statistics

PDF


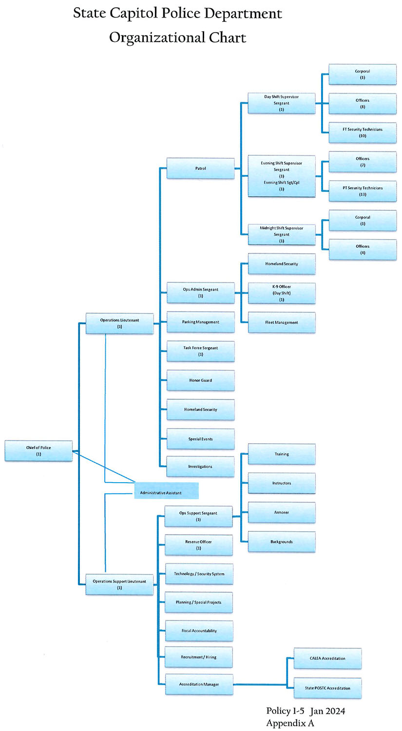
SCPD Organizational Chart

PDF

© State Capitol Police | Connecticut

Connecticut General Assembly

State Capitol Police | LOB, Room 1300 | 300 Capitol Avenue | Hartford, CT 06106 | T 860.240.0240 | F 860.240.0247 | E-mail | Site Map

Twitter Facebook Facebook Twitter